搜索对于消费者和企业来说都是一个引人注目的用例,作为一个价值超过 2000 亿美元的市场,十多年来,用户体验或行业动态并未发生重大变化或中断,生成式 AI 的加入使得搜索市场迎来新的变革,如同当年互联网搜索对于传统碎片化信息检索需求的整合。
▍AI 搜索逐步蚕食传统搜索
根据 GS Statcounter 数据,截至 2024 年 4 月,谷歌的搜索引擎市场份额似乎已降至 86.99%,是自 2009 年以来的最低点,很大程度上谷歌的份额正在被通用 AI 助手和新的 AI 搜索玩家所蚕食。

歌份额降至 86.99%!AI 搜索与多模态通用助手终有一战,以国内 Top AI 搜索玩家为例
最早定义 “AI 搜索” 这个赛道的产品当属 Perplexity 了,在不到 50 人团队的努力下,用户规模已增长至数千万,今年以来已处理 7500 万次用户查询,ARR 超 2000 万美元,4 月份最新估值高达 30 亿美元。
国内市场,抛开传统搜索以及垂直社区类的搜索玩家,聚焦“AI+搜索”定位的产品当属去年 8 月昆仑万维发布的天工AI 搜索,此后各家纷纷上线 AI 搜索功能;就时间点而言,天工 AI 搜索功能上线距离 Perplexity 推出仅相差数月。
昆仑万维对 AIGC 布局最早可追溯至 2019 年,去年 4 月昆仑万维自研大模型天工 Skywork 上线,同期发布的另外三家国产大模型厂商包括文心一言、通义千问以及讯飞星火。
时隔一年多,天工 AI 已经日活百万,成为中国 AIGC 应用榜探花,从目前产品形态来看,天工 AI 更像是一款以 AI 搜索为主的多模态全能 AI 助手,除了大模型基础功能 —— 文本处理之外,还同时支持文生图、图像处理、视频转绘、动漫以及音乐生成等多元应用,对多模态应用的布局处于国内领先。
▍国内顶尖 AI 搜索处于什么水平?
随着谷歌 Gemini 的搜索 demo 出炉,天工 AI 上线已久的高度重合功能也被广泛关注,比如,多步骤推理,搜索增强模式下,天工AI能够针对用户Query进行拆解、细化、进一步追问、信息理解与补全,使其在自然语义理解方面性能更强,面对不确定性知识时表现更好,能够更精准、高效地满足用户需求。
我们紧跟热点试着输入“高考报志愿”、“高校排行榜”等,不仅能够自动推理,还能进一步输入定制化需求,而且可以呈现实时信息调取的特定卡片,完美解决了实效性问题。

歌份额降至 86.99%!AI 搜索与多模态通用助手终有一战,以国内 Top AI 搜索玩家为例
同时,图文并茂的多模态搜索体验也是天工AI的独特能力之一,除了文本上能够实现图文并茂,在生成多个产品横向对比的表格也极为出色。

歌份额降至 86.99%!AI 搜索与多模态通用助手终有一战,以国内 Top AI 搜索玩家为例
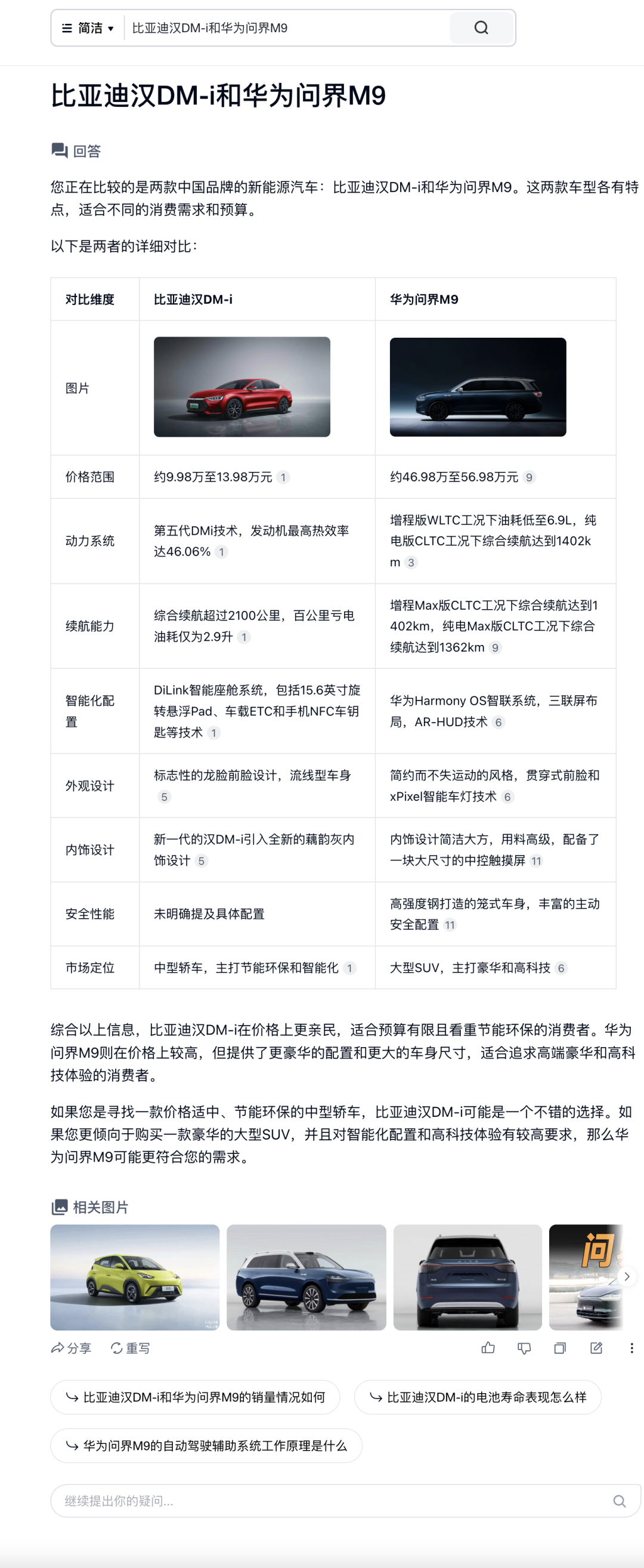
比如近期,比亚迪官宣了第五代 DM 技术,据说综合续航里程达到 2100 公里,于是用天工 AI 搜了一下,直接得到了一篇图文并茂的讲解文章:

歌份额降至 86.99%!AI 搜索与多模态通用助手终有一战,以国内 Top AI 搜索玩家为例
天工 AI 给到的答案有提到搭载比亚迪最新技术的两款车型—— 秦L DM-i 以及海豹06 DM-i,为了对这两款车型有更准确的感知,于是用天工 AI 搜了“比亚迪第五代DM技术两款车型”,天工 AI 在全网搜寻了 15 个信源,得出了以下结果。还能自动生成大纲和大脑, 帮我理清要点思路。
除了给到搜索结果,天工 AI 还自动推理出了延伸的问题,比如“秦L DM-i与海豹06 DM-i在性能上有何不同”:

歌份额降至 86.99%!AI 搜索与多模态通用助手终有一战,以国内 Top AI 搜索玩家为例
时效性一直是大模型的能力的薄弱点,而天工AI很好的解决了这个问题,能够实时搜索股票、油价、彩票、金价、快递、天气、日落时间、星座运势、解梦等这些高实时性要求的信息。
输入“比亚迪近期股价变化”便能获得股价实时数据的卡片式结果,还附带了一段 AI 整理的股价变化描述,清晰明了。

歌份额降至 86.99%!AI 搜索与多模态通用助手终有一战,以国内 Top AI 搜索玩家为例
对于身边的行业研究与分析师朋友来说,每天跟踪海内外科技行业资讯,然后还要从这些海量信息中整理成高质量的文档,不管是 Word、PPT 还是 Excel,涉及不同工具与工作流转换,本身就是一件很费精力的事。

歌份额降至 86.99%!AI 搜索与多模态通用助手终有一战,以国内 Top AI 搜索玩家为例
这就不得不表扬一下天工AI 的办公套件,除了脑图、大纲、excel数据分析、文档解析,还能根据搜索结果一键生成 PPT、Word和PDF,而且可以免费下载到本地,方便后续修改、留存和分享。对于需要进行市场调研、学术研究、撰写研报和白皮书任务的用户来说节约了很多时间与精力:
目前来看,像天工 AI 这样同时支持文本、图片、音频、脑图等多形态答案与一体的AI产品寥寥无几,给用户更加直观的答案体感,而非其他 AI 工具每个形态独立输出,尚不具备多模态整合生成能力。
▍AI 搜索终局或是多模态通用助手
天工 AI 不仅具备强大的多模态搜索能力,基于基座大模型天工 3.0 和 MoE 大模型的能力加持,同时集成了 AI 写作、AI 长文本阅读、AI 对话、AI 语音合成、AI 图片生成、AI 漫画创作、AI 图片识别、AI 音乐生成、AI 视频转绘、AI 代码写作、AI 表格生成等多项能力。
天工 AI 在文档处理方面效果是非常不错的。以英伟达上月发布的第一季度财报为例,点击左侧栏“AI 文档分析”,上传英伟达最新季度的英文财报,很快就整理出一份中文的概述,一目了然:

歌份额降至 86.99%!AI 搜索与多模态通用助手终有一战,以国内 Top AI 搜索玩家为例
同时,你也可以继续在对话框中要求天工 AI 根据这份 PDF 财报中的英文财务信息,整理一份阅读性更高的中文数据表:

歌份额降至 86.99%!AI 搜索与多模态通用助手终有一战,以国内 Top AI 搜索玩家为例
另外,通过天工 AI 的“AI 图片生成”功能设计一份具备科幻感的海报:

歌份额降至 86.99%!AI 搜索与多模态通用助手终有一战,以国内 Top AI 搜索玩家为例
甚至在天工 AI 手机端新上线的「AI 视频转绘」功能制作创意视频,拍摄或者上传 10s 内的小视频,就能转绘成二次元风格,制作动漫表情包或者卡通 MV 都不在话下:

歌份额降至 86.99%!AI 搜索与多模态通用助手终有一战,以国内 Top AI 搜索玩家为例
此外,你也能通过天工 AI 的“AI 识图”来分析一些信息图,例如英伟达 CEO 黄仁勋在最新 COMPUTEX2024 上演示的 PPT 截图:

歌份额降至 86.99%!AI 搜索与多模态通用助手终有一战,以国内 Top AI 搜索玩家为例
还能通过智能问答的形式完成各类工作学习、生活等场景的需求,满足文案撰写、图片生成、百科知识解答、代码编程、自媒体创作、小说写作、旅游攻略、食谱餐谱、健身计划、论文作业等等,一站式解决全场景刚需问题。
例如,上一秒还在问天工 AI 关于英伟达的最新动态,不仅概括了上个月的财报,也包括了近期 CEO 黄仁勋在 COMPUTEX 2024 上提到的最新服务,下一秒就用天工 AI 询问了近期的假期安排,并且制定了一份非常完整的旅游攻略,即使是作为一份参考,也节省了不少时间:
根据 FirstPageSage 数据,截至 2024 年 3 月,ChatGPT 以 61.3% 的市场份额占据美国 AI 搜索市场第一的宝座,然后是 Microsoft Copilot 以及 Google Gemini,分别以 15.6% 和 13.3% 的市场份额位列第二和第三,Top3 都是通用 AI 助手。
接下来的排名是专注于特定领域的 AI 搜索引擎,分别是 Perplexity、Claude 以及 Brave,其他参与者还包括 Komo、Andi和 You.com 等,Phind 则以 20% 的季度增速成为目前增长最快的 AI 搜索引擎。
从这点看,国内同时布局 AI 搜索以及通用助手的天工 AI 可以说具备很强的先发优势。
▍AI 搜索带来的直观感受
不管是 Perplexity 还是天工 AI,AI 搜索相比传统搜索自动过滤了很多付费页面、无效内容以及广告,效率提升非常大,整体搜索体验清爽许多。
天工 AI 作为国内 AI 搜索市场的领先者,背靠昆仑万维强大实力与前瞻布局,凭借独特技术实力与先发优势,在各大互联网巨头竞争激烈的大模型赛道展现出了强劲的竞争力,尤其是在对多模态能力的整合与具体应用上。
© 版权声明
文章版权归作者所有,未经允许请勿转载。
相关文章
暂无评论...